发布时间:2016-09-25 09:25 我来说说 我要投稿
自从微信开始提现转账收取手续费后,用支付宝的次数就多了,现在支付宝也要开始收费,这钱以后该放哪?

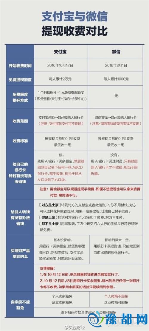
今年3月1日,微信支付对转账功能停止收取手续费,同时,对提现功能开始收取手续费。提现手续费按照提现金额的0.1%收取,每笔至少收取0.1元。每位用户可获赠1000元免费提现额度。而据9月12日消息,支付宝对外发布公告表示,因综合经营成本上升,为了持续向用户提供更多优质服务,自2016年10月12日起,支付宝将对个人用户超出免费额度的提现收取0.1%的服务费,个人用户每人累计享有2万元基础免费提现额度。
虽然相对于微信1000元的免费额度,支付宝的2万额度已经很仁慈了,但对于每月流水账大的用户来说,支付宝这完全跟抢钱没啥两样。

其实,第三方支付背后的商业模式一直是业界诟病,最早提出提现收费的微信也面临同样的困境。
据挖财信用卡管家用户数据显示,在线上信用卡消费中,70后消费金额最高,90后刷卡笔数最多。有趣的是,2016年第一季度,90后线上信用卡人均消费金额最少,仅占70后的1/3,不足80后的一半,但线上支付使用信用卡频率却最高,为16次/月,表明90后更倾向于使用信用卡支付小额、高频的支出。
据了解,银行的钱离开银行体系,进入到第三方支付的账户,其实都是要收费的,转账的手续费大约在千分之一左右,这是第三方支付一项很大的成本。马化腾曾表示,消费者使用第三方支付消费,商家会给第三方支付手续费,但如果是个人之间转账,“经过第三方+账户,一进一出就又回去了,停留的时间连一天都不到。”马化腾直呼,“一进一出我就要承担千分之一的成本,这个数字哪一家都受不了!”
再加上近几年移动支付、消费金融等基于互联网的新型支付消费方式迅速崛起,电商行业的不断扩大,“京东白条”、“天猫分期”的相继推出,使个人消费者可以享受“先消费后付款”的信用服务。这些都给移动支付平台带来巨大的资金压力。
有人不禁会问:支付宝提供“提现”这项服务已达12年,一直是免费的。此前扛得住,为何现在收费?
央行于9月8日公布的2016第二季度支付业务统计数据显示,移动支付业务增长明显。当期银行业金融机构共处理电子支付业务323.22亿笔,金额570.95万亿元。其中,移动支付业务61.37亿笔,金额29.32万亿元,同比分别增长168.46%和10.20%;网上支付业务110.27亿笔,金额474.04万亿元,同比分别增长6.05%和2.11%,增长速度较移动支付逊色颇多。另一方面,二季度银行卡授信使用率44.33%,较上年同期下降2.11个百分点,多年来首次出现下降。
看来,移动支付业务增长太快也是重要原因,而收费对平台来说是目前解决运营成本压力最直接有效的方法。
实际上,用户使用支付宝更多是用于各种消费、理财、缴费、还信用卡、手机充值等,相对而言,用到提现的机会不多。对超出免费额度的提现收费,对普通用户的实际影响可能有限。但对于商业人士来说,资金流动量大且频繁,若每次都收取手续费且不加上限的话,这无疑会是一笔较大支出。如果能解决这个问题,对于提现收费大家还是会很乐意接受的。
《支付宝提现开始收费了,你的钱该放哪?》由河南新闻网-豫都网提供,转载请注明出处:http://cy.yuduxx.com/cyxw/475927.html,谢谢合作!
豫都网版权与免责声明
1、未经豫都网(以下简称本网)许可,任何人不得非法使用本网自有版权作品。
2、本网转载其他媒体之稿件,以及由用户发表上传的作品,不代表本网赞同其观点和对其真实性负责。
3、如因作品版权和其它问题可联系本网,本网确认后将在24小时内移除相关争议内容。