发布时间:2016-02-22 12:08 我来说说 我要投稿

猎云网 文/周小宁)
前几天一篇名为《2015年中国大陆最宜创业城市排行榜》的文章刷爆了武汉的创投圈,其榜单根据新三板挂牌公司数量、国家级创新创业积分排名、本科以上院校科研力量排名的加权三项指标,武汉出奇地排在了第2名,仅次于北京,杭州、上海、南京、广州却在武汉之后。对于此,众说纷纭,而就在今年4月份还有一篇名为《出了雷军周鸿祎 湖北却消失在中国互联网版图》的文章也让湖北让武汉蒙上了一层厚厚的烟雾。你一定很好奇,如今的武汉互联网创业究竟何种境地?
在2015年11月的半个月内,三巨头李彦宏、马化腾、马云先后出现在武汉,并达成相关合作,此前还有小米CEO雷军、360董事长周鸿祎、创新工场董事长李开复、顺为基金CEO许达、航班管家CEO王江、ZUK的CEO常程等都到汉考察,有人认为武汉的互联网行业已经很久都没有这么热闹了。
《创业邦》从2012年开始每年会出“中国大陆最佳创业城市”排行榜,我们先来看一组武汉的数据。

从上表分析,武汉创业排名基本处于前十,属于第二梯队,与北上广深杭还但是创业成本和置业压力较北上广低出很多,这也是武汉的吸引力之一。
这一年武汉的创投圈也算是喜事连连,Uber中国宣布投资6300万元建立运营中心、腾讯在武汉投资10亿元建立中部最大的研发中心等巨头布局,还有大方租车、可遇公寓、斑马快跑、TheHotGames、一路乐等创业项目获得A轮融资,外地投资机构和投资人也开始越来越关注武汉并有投资,武汉的互联网正迎来变革的机会。
本次猎云网制作并整理2015年武汉创业指南,以期可以对武汉的创投圈做一个全面宏观的梳理,并会不断更新修订,希望可以帮到一些人。如有疏漏,请联系猎云。
2013年—2015年武汉创投数据

2013年湖北地区网上公布创业项目有58个,其中10个项目至少获得一轮投资(时间跨度为2013--2015年),获投比例为17%。行业分布以教育、游戏、文化娱乐体育、电子商务为主;获投的行业则以教育、医疗健康、SNS社交网络为主。总体上看,2013年武汉的创业圈还不算热闹。

2014年湖北地区网上公布创业项目有103个,其中44个项目至少获得一轮投资(时间跨度为2014--2015年),获投比例为43%。行业分布以教育、游戏、企业服务、SNS社交网络、电子商务为主;获投的行业则以金融、游戏、企业服务、SNS社交网络为主。
对比2013年创企数量出现了猛增,获投比例也很高,2014年是武汉创业升温的一年,大多数行业都呈现上升趋势,投资的热度也开始上升,其中社交行业出现了井喷,获投比例很高。

2015年湖北地区网上公布创业项目有63个,其中19个项目至少获得一轮投资(时间跨度为2015年),获投比例为30%。行业分布以汽车交通、本地生活、文化娱乐体育、企业服务、电子商务为主;获得投资的行业则以房产家居、本地生活、电子商务为主。
对比前两年,武汉今年的创企数量增长回到正常范围,在1年的时间跨度30%的项目至少获得一轮投资。其中社交行业的创企数量明显下降。
其中武汉创业项目占据湖北绝大多数,所以数据分析以武汉为例。以上三个分布图反应出武汉创业者喜欢创什么业、投资人喜欢投资武汉什么项目、以及2013—2015年的创业项目变化情况。相比之前,2015年教育、游戏、SNS社交网络创业热度下降,汽车交通和文化娱乐体育的创业热度则出现明显上升。
以汽车交通为例,武汉是华中地区的交通枢纽,加上武汉的车来了、斑马快跑等明星创业项目的影响力,汽车交通在武汉呈现特别的热度。
还有一个值得关注的是医疗健康行业的创业项目在2015年前获投比例甚高,共计15家医疗行业创企,10家获得投资,其中3家过A轮,而这在2015年则出现下滑趋势。类似情况还有游戏行业,房产家居则是相反情况,2015年兴起3家创企并全部获投。这和武汉的光谷创意产业孵化器以游戏为主的创企以及武汉有100多万的大学生毕业后需要解决住房问题和引才回汉政策都有关联。
巨头布局
武汉地处华中要塞,地理位置、经济条件、人才机会吸引了国内很有优秀的互联网公司前来布局,当然很多只是九牛一毛,没法形成很好的人才生态系统,对于互联网创业当然也是难上加难,缺少互联网大公司人才也是制约武汉创业的重要因素之一。
阿里巴巴:
早前,阿里云已经和武汉光谷创意产业基地联合成立阿里云—光谷移动互联网孵化基地,向创客输出云计算服务,并提供价值3–40万元不等的云计算资源和服务支持,扶持云上创新。
2014年底,阿里巴巴还联手武汉本地企业—卓尔控股集团,依托汉口北市场群布局阿里巴巴武汉产业带。
2015年11月,马云到访武汉,与湖北省政府签署战略合作协议;与东湖高新合作建“阿里云创客+”基地;大数据助力武汉交通;与长江传媒联手打造全民阅读机。
腾讯:
2012年腾讯第一期投入10亿元在武汉建设无线互联网技术研发中心,项目位于江夏区庙山开发区羊子山,是继深圳、成都、北京后的第四个建设的研发中心,据说,未来将有2000名员工在此办公。将于2016年正式投入使用。
2015年12月13日,腾讯众创空间(武汉)在武汉学院江夏大学城校区正式开园,将同时容纳30个优秀创业团队入园孵化。这也是腾讯在全国布局25个众创空间中最新开园的一个。
百度:
百度湖北地区营销服务中心2003年扎根武汉,主要业务分为百度搜索、百度糯米、百度营销大学三大板块,员工超过2000人。
在2011年,百度就投资3亿元,在江夏区藏龙岛经济开发区开建占地51亩的中小企业信息服务中心,其规模在华中地区居首。
百度自今年7月起每月新增对武汉市场千万元以上的投入,未来还会加大对湖北市场的投入。
京东:
2013年总投资额逾70亿元、占地面积约1280亩,京东商城华中区域总部、研究中心、运营中心、电商产业园落户武汉。
2015年7月27日,“京东到家”在武汉地区正式开站。在7月27日的新闻发布会上,京东到家与武汉地区规模最大的商业上市公司中百控股集团股份有限公司宣布将开展深入合作。
小米:
2013年,雷军和李儒雄决定联合成立光谷创业咖啡,雷军任董事长。
奇虎360:
周鸿祎在2012年来汉表示,360将其扶持创业的“起飞计划”升级为投资计划、升格为一个投资基金,会借这个机会先到湖北武汉。
搜狐:
2011年2月,搜狐公司正式宣布在武汉投资建设搜狐武汉研发中心,并与华中科技大学合作成立“搜狐-华科联合实验室”,力图在武汉这一中部核心、未来的高端人才基地落下一子。
联想:
从2011年开始联想已在武汉地区投资60亿元,未来三年联想计划向武汉投资160亿元。柳传志表示,联想集团计划把移动互联网研发及生产基地建在武汉,预计投资额为3.2亿美元。
华为:
投资总额超50亿元的华为武汉研发中心,落户武汉光谷未来科技城,武汉研究所从2007年建立。
Uber:
2015年10月30日,Uber中国宣布,将在东湖新技术开发区投资6300万人民币建立运营中心。这是Uber首次在美国之外的国家和地区建立的,也是面积最大,投入最高的运营中心。
其他:
创新工场与武汉光谷合作,可能会在武汉成立继北京、上海后的全国第三个孵化器办公室,其与武汉光谷基金合作也在推进。
斗鱼CEO陈少杰透露,斗鱼已决定从广州搬回武汉光谷总部。
1号店创始人于刚以2000万元美元注资武汉卓尔发展集团,于刚表示,壹药网研发团队也设在武汉,未来会进行更多投资。
爱鲜蜂CEO张赢表示,爱鲜蜂已在武汉成立分公司,希望将武汉的便利店纳入爱鲜蜂的改造体系,也希望将技术中心、客服中心及全国的资源共享中心放在武汉。
趣分期CEO罗敏也表示,希望明年能在武汉光谷设立运营中心。
互联网上市公司
像每个大城市都需要有几所211、985高校吸引人才一样,适合创业的城市也一定要有几家值得称道的公司,也有利于创业公司的人才输送,但是在武汉的互联网上市公司明显落后于北上广,对于在汉创业互联网创业寻求人才制约较大。

正在崛起的“独角兽”
武汉也有些相对知名互联网企业,比如海豚、斗鱼、卷皮和车来了等,这些公司也是武汉城市互联网发展的见证,但在全国互联网版图来看却不入主流阵营,有些却又遭遇被收购的命运,如手机游戏平台九游在2012年被UC收购,海豚浏览器在2014年被搜狐畅游9100万美元收购51%股权。加上PPTV(现为PPlive)在武汉起家却又搬离武汉,值得整个城市创投圈以及相关行业的深思。

武汉互联网值得关注的创企
武汉现在虽还算不上真正的创业热土,但是在江城的创业者同样在不停追赶,尤其2015年武汉本地的创业项目有很多获得了A轮融资,也有两个获得了B轮、C轮融资,武汉创业的黄金时代才刚开始。以下是猎云挑出武汉本地已过A轮的或者较典型的创业公司,排名不分先后。

武汉本地主要早期投资机构
武汉被称为东方芝加哥,目前也在蓄势待发,本土的投资环境在今年大为改善,比如上海的六合创投、北京的PreAngel镭厉资本、杭州的阿里资本等近两年对武汉项目关注加强并投资了一些项目。但不得不承认,武汉的投融资环境与北上广相比还是相形见绌,需要更多来自全国各地的创投机构关注。以下是猎云整理的武汉本地活跃投资机构概览。

武汉本地活跃投资人
武汉本地活跃投资人不算太多,本土的投资人关注TMT领域更少,不过近两年有外地投机机构在武汉长期设点关注项目解决了一部分问题,但是融资环境是制约武汉项目发展的至关重要因素,也是避免创业人才、企业外流的关键因素。猎云根据日常接触到的投资人做了本地活跃投资人汇总,创业者可根据需求发送BP。

武汉本地活跃科技创业服务平台
科技媒体给创企提供了发声的途径,在创投圈中也是重要的一环,很明显武汉本地缺少强势的科技媒体,创业团队的呐喊就有了很大限制,今年以来国内知名的科技服务平台相继到武汉扎根,猎云也是作为其中科技媒体之一在武汉建立分站,我们很愿意为靠谱的创业者发声,有媒体报道、投融资对接、孵化等需求可联系。
武汉本地主要孵化器
武汉曾是国内最早设立科技创业孵化器的城市之一,但是现在却要迎头追赶。孵化器的作用对于创企来说也举足轻重,猎云根据近几个月的走访和观察,梳理了以下本地主要的科技创业孵化器。

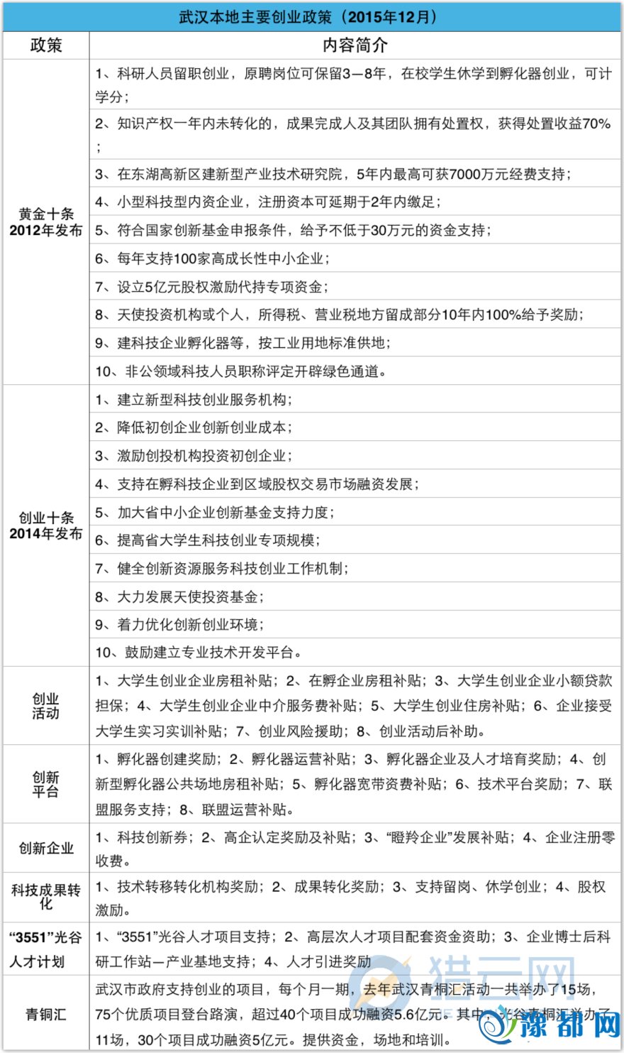
武汉本地主要创业政策
本地的创业环境和创业政策在很大程度上反映了一个城市的创业热度,从2012年的黄金十条到2014年的创业十条,从青铜计划到3551人才计划,武汉的创业政策正逐步完善。猎云在东湖高新互联网+办公室的协助下汇总了以下创业政策。

武汉在中国历史上的地位一直举足轻重,湖北更是冠以九省通衢之称,“天上九头鸟,地下湖北佬”用以夸赞聪明的湖北人,互联网+创业的浪潮正在席卷整个武汉,长江岸上,惊涛拍岸,撼动的还有武汉的创业者们,看不到的才充满希望,江城创江湖的黄金时代才刚刚开始,当然脚踏实地才是硬道理。
《年终钜献:2015年武汉创业指南(超级干货)》由河南新闻网-豫都网提供,转载请注明出处:http://cy.yuduxx.com/cyxw/337743.html,谢谢合作!
豫都网版权与免责声明
1、未经豫都网(以下简称本网)许可,任何人不得非法使用本网自有版权作品。
2、本网转载其他媒体之稿件,以及由用户发表上传的作品,不代表本网赞同其观点和对其真实性负责。
3、如因作品版权和其它问题可联系本网,本网确认后将在24小时内移除相关争议内容。